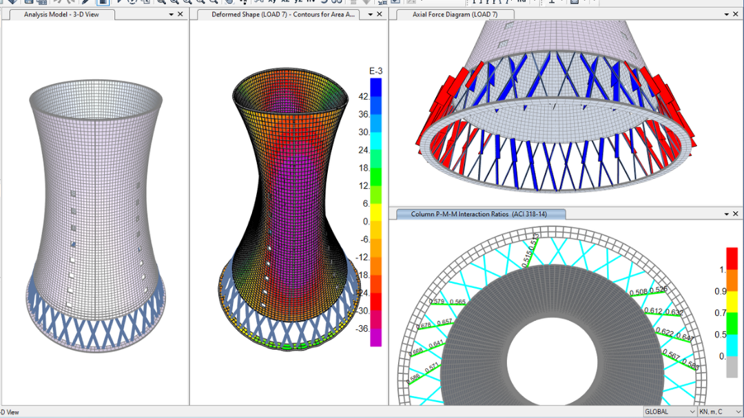
SAP2000
es el sinónimo de “Estado del Arte” en el campo del análisis de estructuras desde sus inicios.
 
Hoy en día, el SAP2000 cuenta con un resolvedor de ecuaciones sin igual capaz de realizar análisis de Ritz y Eigen values en paralelo. 

Adicionalmente, dentro de su interfaz se incluyen las opciones para realizar análisis, diseño y reportería relacionada de manera intuitiva.

El SAP2000 permite utilizar distintos códigos de diseño para marcos de acero, marcos de concreto, acero rolado en frío y aluminio estructural.
Demo Cotíceme

Hogar

Estamos remodelando nuestro sitio WEB.

Página en Construcción

Gracias por tu comprensión, visítanos en unos días

Permítanos Cotizarle Sin Costo

¿Tiene dudas de un producto?
Agende una sesión demostrativa del producto de su interés

Donde otros sencillamente perfuman los malos olores SAFRAX® los destruye a nivel molecular 

 ¡No perfume el mal olor, ¡elimínelo de raíz con SAFRAX®!

Términos-Condiciones